亲爱的同学们:
6月25日“豫荐未来 青春启航”2024届高校毕业生百日冲刺促就业双选会,欢迎2024届毕业生及往届未就业毕业生参加,开启“暑”于你的精彩!
活动详情 时间:2024年6月25日9:00-12:00 地点:河南省大学生就业创业综合服务基地(郑州市郑东新区相济路81号) 咨询电话:0371-61179358、61179336 本次双选会将同步上线云就业直播带岗方式,学生可扫描下方二维码参与,让就业“触屏可及”

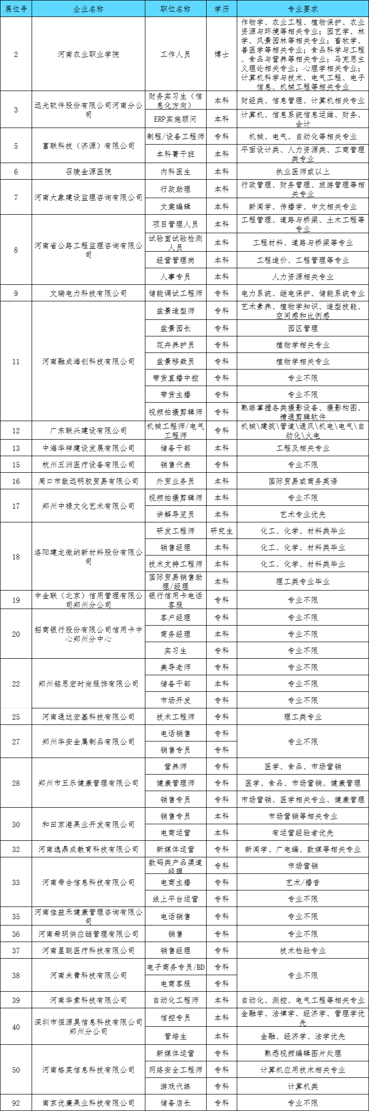
参会单位及职位情况
截至目前,河南农业职业学院、召陵金源医院、远光软件股份有限公司河南分公司、富联科技(济源)有限公司、河南大象建设监理咨询有限公司等国有企业、知名企业报名参会,职位信息涵盖教育、机械重工、计算机、化工制药、金融服务等多个领域。用人单位持续报名中,部分职位详情如下:

注意事项
请同学们提前查看用人单位介绍、岗位信息和岗位要求,锁定自己心仪的单位,携带纸质简历、成绩单、证书复印件等相关材料,精准投递简历。如遇任何问题,可与现场工作人员联系。
活动地址

扫描上方二维码获取地图定位
近期活动场次预告


(以上全部图片和文字内容转自微信公众号“河南大中专学生就业创业”。文章链接:@毕业生 就在明天,线下双选会,等你来约!
https://mp.weixin.qq.com/s/b9N0QD1LVwlTgBn8L_wXhA)

学校官方微信
学校官方微博