
6月19日“豫荐未来 青春启航”2024届高校毕业生百日冲刺促就业双会邀您参加!
青春毕业季,筑梦正当时。6月19日“豫荐未来 青春启航”2024届高校毕业生百日冲刺促就业双选会助你奔赴下一站山海!室内场地、免费WIFI、空调开放、大量优质岗位,约起来吧!
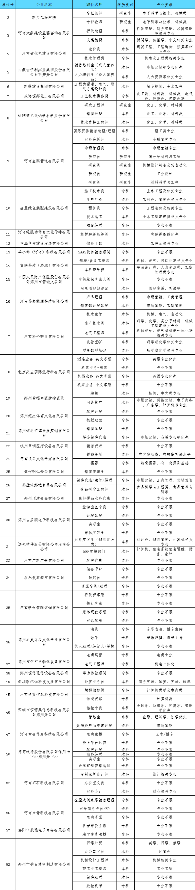
活动详情
时间:2024年6月19日9:00-12:00
地点:河南省大学生就业创业综合服务基地(郑州市郑东新区相济路81号)
咨询电话:0371-61179358、61179336

活动组织

注意事项
1. 请同学们提前查看用人单位介绍、岗位信息和岗位要求,锁定自己心仪的单位,携带纸质简历、成绩单、证书复印件等相关材料,精准投递简历。
2. 主动与用人单位交流,了解企业需求和岗位要求,展示自己的优势和能力。
3. 如遇任何问题,可与现场工作人员联系。
乘车路线

扫描上方二维码获取地图定位
(以上全部图片和文字内容转自微信公众号“河南大中专学生就业创业”。文章链接:https://mp.weixin.qq.com/s/9ROZsIeEE1WaFiXzdaVVvQ)
https://mp.weixin.qq.com/s/9ROZsIeEE1WaFiXzdaVVvQ)

学校官方微信
学校官方微博