各系部、处室,院属各单位:
根据教学计划安排,结合当前疫情防控形势,经综合研判并报属地和上级教育行政部门批准,我院2020级、2021级学生定于10月8日-9日返校报到。为了阻断疫情传播,确保校园安全和广大师生的身心健康,现将2020级、2021级学生返校报到事宜通知如下:
一、严格按返校规定时间到校报到,未经学院批准,不得提前到校报到,不能按时到校报到的要提前向学校请假。
二、认真落实返校报到前7天健康监测规定,从10月1日起学生在居住地非必要不外出,更不能到疫情中高风险地区旅居,7天内至少在第1、4、7天进行3次核酸检测;国庆节前在外地旅居的学生要提前7天返回居住地进行健康监测,并加大核酸检测频次。返校报到时提前3天通过“豫事办”向学校和所在地社区(漯河市郾城区松江街道马坡村委会)报备。开学报到前一天,将本人7天内健康码、行程码、核酸检测结果截图发送给辅导员,由辅导员审核后上报系部领导和学生处,凡“两码一证”异常的学生应立即报告学校疫防办,并通知其暂缓返校报到。
三、凡开学报到前7天内有中高风险地区旅居史、疑似病例接触史(含次密接人员)或健康状况异常、健康码和行程码异常、核酸检测结果异常的学生,一律暂缓到校报到,并将情况及时报告学院和当地疫情防控机构。开学7天前居住在疫情中高风险地区的学生待本地区降低为低风险地区后,依据学院通知,持48小时核酸检测阴性证明到学校报到;有其它异常情况的学生待异常情况消除后及时报告学院,由学院研判后通知其返校。
四、凡开学报到前7天在低风险地区居住,没有确诊或疑似病例、无症状感染者等接触史和其他涉疫问题的学生,凭健康码、行程码双绿码和48小时核酸检测阴性证明可以按时到校报到。
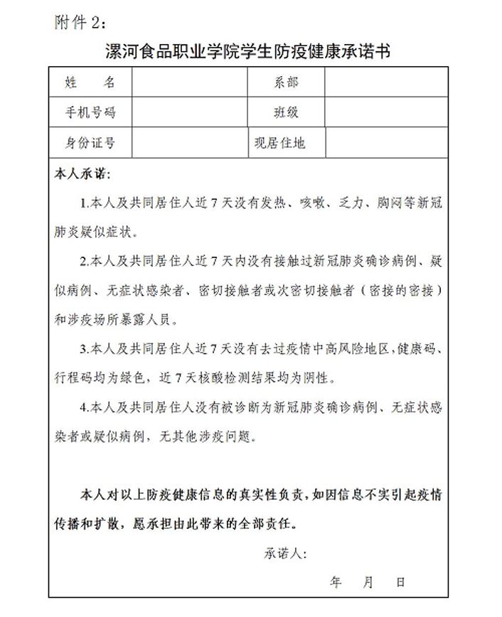
五、凡到校报到的学生一律签署《漯河食品职业学院学生防疫健康承诺书》,报到时交予学院。学生到校后实施校内7天健康监测,按规定进行核酸检测。
六、在规定时间因无法买到车票或其他特殊原因不能按时返校的学生,需提前2天向向辅导员请假。
七、学生在返校报到时要带齐带足个人生活用品,并准备一定数量的口罩等防疫物品,但严禁携带消毒酒精等易燃易爆物品搭乘交通工具或进入校园。
八、学生入校报到时须自觉接受健康信息查验、体温检测、扫场所码、行李消毒,并签署和提交防疫健康承诺书等,凡体温高于37.3℃或有新冠肺炎疑似症状的学生一律到定点医院诊治,暂缓入校。
九、条件允许的学生要尽量乘坐私家车来校。乘坐公共交通工具来校的,应全程佩戴口罩,自觉接受沿途有关部门的防疫管控,严格落实自我防控措施,留意周围乘客健康状况,避免与可疑症状人员近距离接触。
十、学生若返校途中出现可疑症状,应立即向学院报告,自觉避免接触其他人员,就近到定点医院诊治或到漯河市后及时就医。
十一、学生来校报到时,所有私家车、家长以及外来人员均不得进入校园,应在指定地点即停即走。
各系部、各班级接到通知后务必于9月30日前将《漯河食品职业学院2022年秋季学生返校报到须知》(附件1)和《漯河食品职业学院学生防疫健康承诺书》(附件2)发送给全体学生。
附件1:漯河食品职业学院2022年秋季学生返校报到须知
附件2:漯河食品职业学院学生防疫健康承诺书
2022年9月28日
附件1:漯河食品职业学院2022年秋季学生
返校报到须知
为了阻断疫情传播,确保校园安全和广大师生的身心健康,2022年国庆节后2020级、2021级学生返校报到须知:
一、严格按返校规定时间到校报到,未经学院批准,不得提前到校报到,不能按时到校报到的要提前向学校请假。
二、认真落实返校报到前7天健康监测规定,从10月1日起学生在居住地非必要不外出,更不能到疫情中高风险地区旅居,7天内至少在第1、4、7天进行3次核酸检测;国庆节前在外地旅居的学生要提前7天返回居住地进行健康监测,并加大核酸检测频次。返校报到时提前3天通过“豫事办”向学校和所在地社区(漯河市郾城区松江街道马坡村委会)报备。开学报到前一天,将本人7天内健康码、行程码、核酸检测结果截图发送给辅导员,由辅导员审核后上报系部领导和学生处,凡“两码一证”异常的学生应立即报告学校,并暂缓返校报到。
三、凡开学报到前7天内有中高风险地区旅居史、疑似病例接触史(含次密接人员)或健康状况异常、健康码和行程码异常、核酸检测结果异常的学生,一律暂缓到校报到,并将情况及时报告学院和当地疫情防控机构。开学7天前居住在疫情中高风险地区的学生待本地区降低为低风险地区后,依据学院通知,持48小时核酸检测阴性证明到学校报到;有其它异常情况的学生待异常情况消除后及时报告学院,由学院研判后通知其返校。
四、凡开学报到前7天在低风险地区居住,没有确诊或疑似病例、无症状感染者等接触史和其他涉疫问题的学生,凭健康码、行程码双绿码和48小时核酸检测阴性证明可以按时到校报到。
五、凡到校报到的学生一律签署《漯河食品职业学院学生防疫健康承诺书》,报到时交予学院。学生到校后实施校内7天健康监测。
六、在规定时间因无法买到车票或其他特殊原因不能按时返校的学生,需提前2天向向辅导员请假。
七、学生在返校报到时要带齐带足个人生活用品,并准备一定数量的口罩等防疫物品,但严禁携带消毒酒精等易燃易爆物品搭乘交通工具或进入校园。
八、学生入校报到时须自觉接受健康信息查验、体温检测、扫场所码、行李消毒,并签署和提交防疫健康承诺书等,凡体温高于37.3℃或有新冠肺炎疑似症状的学生一律到定点医院诊治,暂缓入校。
九、条件允许的学生要尽量乘坐私家车来校。乘坐公共交通工具来校的,应全程佩戴口罩,自觉接受沿途有关部门的防疫管控,严格落实自我防控措施,留意周围乘客健康状况,避免与可疑症状人员近距离接触。
十、学生若返校途中出现可疑症状,应立即向学院报告,自觉避免接触其他人员,就近到定点医院诊治或到漯河市后及时就医。
十一、学生来校报到时,所有私家车、家长以及外来人员均不得进入校园,应在指定地点即停即走。
2022年9月28日
附件2:漯河食品职业学院学生防疫健康承诺书


学校官方微信
学校官方微博