-

2022级学生转专业结果公示
按照《漯河食品职业学院学籍管理规定》《漯河食品职业学院转专业规定》等文件要求,经学生个人申请,系部审核,学生处复核,报校领导审批同意,现将转专...
阅读(2000)
-

漯河食品职业学院关于2022年转专业结果的公示
按照《漯河食品职业学院学籍管理规定》《漯河食品职业学院转专业规定》等文件要求,经学生个人申请,系部审核,学生处复核,报校领导审批同意,现将转专业结果予以公示。公示时间:公示期六个工作日(2023年6月2日至6月7日)。若有异议,请实名以书面形式向学校学生处反映,否则不予受理。 地 点:M楼1楼106室 电 ......
阅读(1591)
-

漯河食品职业学院关于退学学生的公示
按照《漯河食品职业学院学籍管理规定》 、《漯河食品职业学院学生学籍异动管理办法》等文件要求,以下16名同学符合自动退学情节,经学校研究决定拟做自动退学处理,现予以公示。 公示时间:公示期六个工作日(2023年6月2日至6月7日)。 若有异议,请实名以书面形式向学校学生处反映,否则不予受理。 ......
阅读(1401)
-

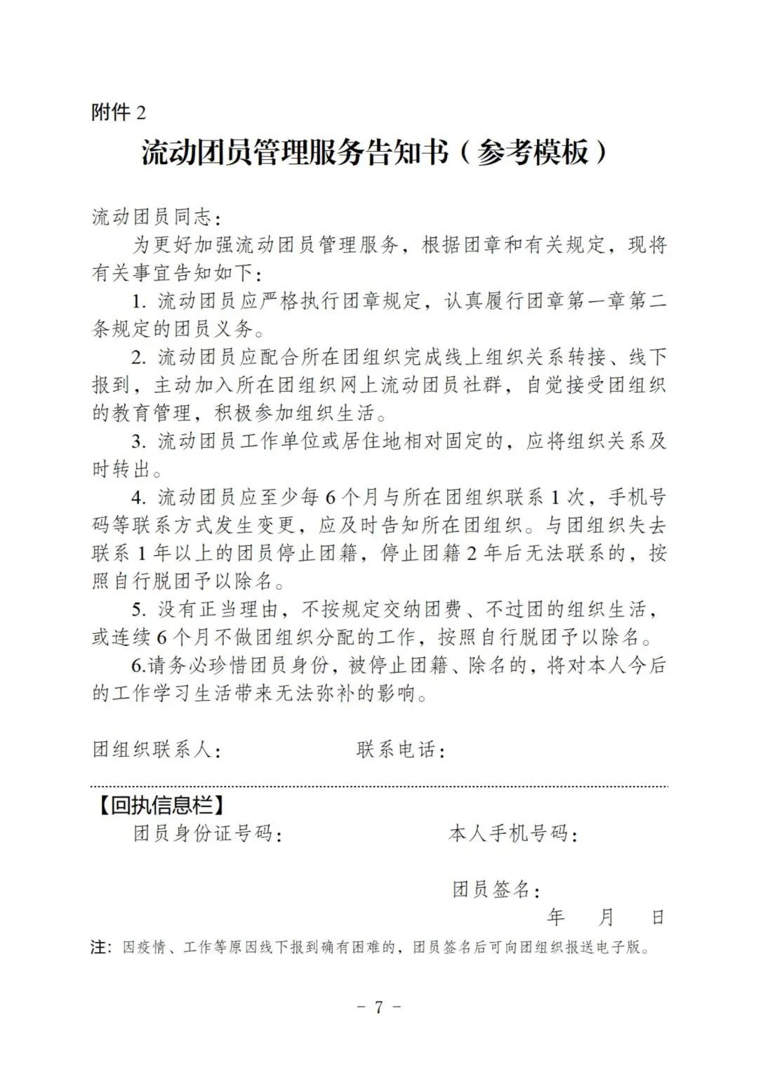
2023年毕业生团组织关系转接开始啦!
亲爱的各位共青团员:毕业不说再见,青春永不散场!在你即将踏上新征程、开启人生新篇章之际,我们要向你表达最诚挚的祝福!无论你未来身处何处,在你今后的青春岁月里,共青团对你的关怀始终不变。作为一名合格的共青团员,这件事可千万不能忘记,这是每一名共青团员必须遵守的纪律,也是团员和组织之间紧密相连的纽带:根据团章规定,团员由一......
阅读(1937)
-

漯河食品职业学院关于开展2022级学生转专业工作的通知
各相关系部:按照学院工作安排,决定于2023年5月10日起开始2022级学生转专业工作。现将有关事项通知如下:一、工作范围:2022级有转专业意愿的学生。二、工...
阅读(826)
-

2023年普通高校专升本部分院校今天征集志愿
2023年普通高校专升本按程序投档录取后,部分院校招生计划有余额,现面向符合条件的考生征集志愿,有关事宜通知如下:一、征集志愿填报相关要求(一)普通类专升本:凡专升本成绩达到相应专业控制分数线,目前未被任何院校录取的专升本考生,均可补报相应专业的院校志愿,其中,原建档立卡贫困生专项计划要求相应资格审核通过的考生方可填报......
阅读(1945)
-

漯河食品职业学院“五一”假期致同学们的一封信
亲爱的同学们:值此2023年“五一”假期来临之际,为了让大家度过一个安全、愉快的假期,现将假期各项安全事宜告知大家,希望同学们时刻绷紧安全这根弦,坚决克服麻痹思想和侥幸心理,增强安全防范意识,切实保障人身和财产安全。一、宿舍安全:离开宿舍要及时切断电源,做到人走断电断水;不私拉乱扯电线,电源插座不留充电器设备;不存放和......
阅读(1407)
-

漯河食品职业学院学生服务中心启用了
同学们:M楼一楼学生服务中心服务窗口陆续启用了。《学生事务服务》窗口已于2月22日启用,请需要办理相关业务的同学到窗口办理。《学生事务服务》窗口业务:党团事务服务、请假销假办理、学生证件办理、拾物失物登记。其他窗口也将于近期陆续启用,以便更好的服务同学们。咨询电话:0395-3265010...
阅读(1317)
-

关于2022—2023学年第二学期漯河食品职业学院心理咨询安排通知
叮咚——您的寒假体验卡已到期!亲爱的同学们,寒假已经结束,我们再次回到熟悉的校园,开启了新的征程。为了更好地服务广大师生,帮助大家解决学习和生活中遇到的心理困惑...
阅读(595)
-

漯河食品职业学院 学生申请补(换)学生证流程
漯河食品职业学院学生申请补(换)学生证流程图注意事项1、补办学生证需要的照片为一寸蓝底免冠正面证件照。照片要求:免冠、正面、彩色、蓝底一寸证件照。照片中显示学生头部和肩的上部,不允许戴帽子、头巾、发带、墨镜、耳环等。2、学生证遗失必须先申请,后补办,学生处见申请表后方登记补办。3、“乘车区间”指学生往返与家庭所在地之间......
阅读(1770)
-

漯河食品职业学院投诉建议平台上线了——有意见“码”说
为进一步做好校园管理服务工作,解决同学们在校园中遇到的急难愁盼问题,特设立投诉建议平台,接受在线提交反映问题线索。受理事项:教育教学、校园管理、开学返校、宿舍服务、教室管理、餐厅服务、超市服务等方面。平台接到投诉后,5个工作日对所投诉项目办理情况进行反馈。来源:学生服务中心排版:芮康珏责编:陈 俊审核:侯保清...
阅读(1064)
-

关于组织开展第十八届“挑战杯"全国大学生课外学术科技作品竞赛的通知
各省、自治区、直辖市团委、科协、教育厅(教委)、学联,新疆生产建设兵团团委、科协、教育局、学联:“挑战杯”全国大学生课外学术科技作品竞赛(以下简称“挑战杯”竞赛)至今已成功举办十七届。竞赛创办以来,始终坚持“崇尚科学、追求真知、勤奋学习、锐意创新、迎接挑战”的宗旨,在推动广大高校学生参与学术科技实践、发现和培养创新型人......
阅读(931)