|学校官方微信

部门概况
机构设置
新闻动态
师资队伍
教学名师
教学管理
教学管理文件
人才培养
思政工作
心理咨询
就业指导
当前位置: 首页 > 基础教学部 > 就业指导

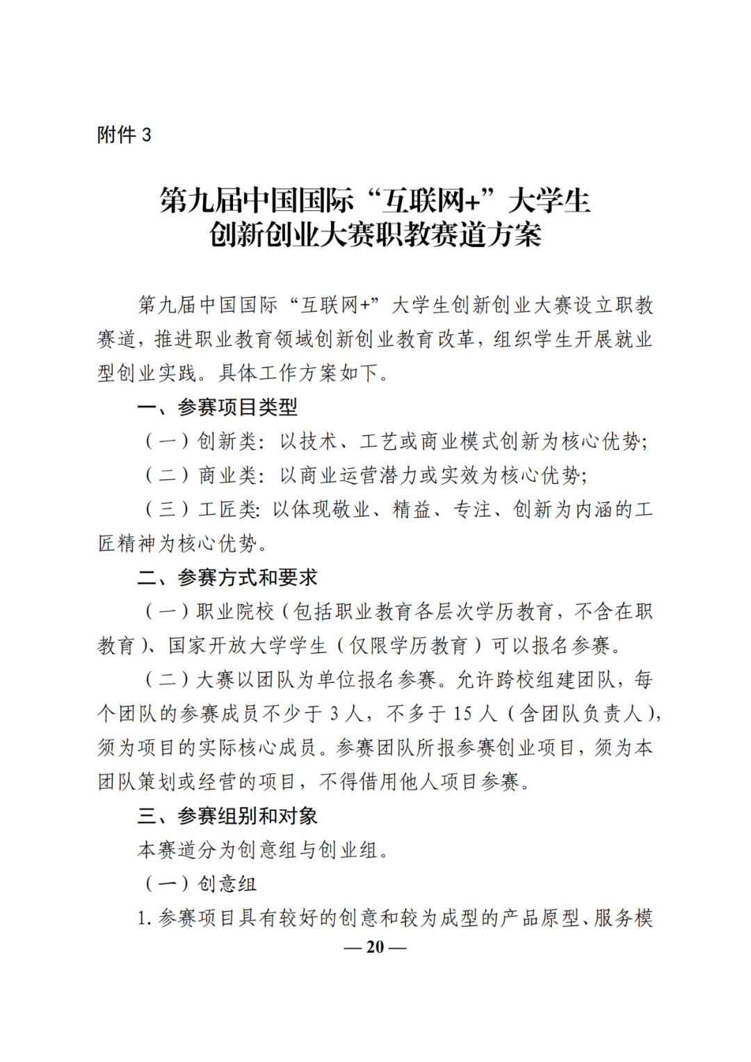
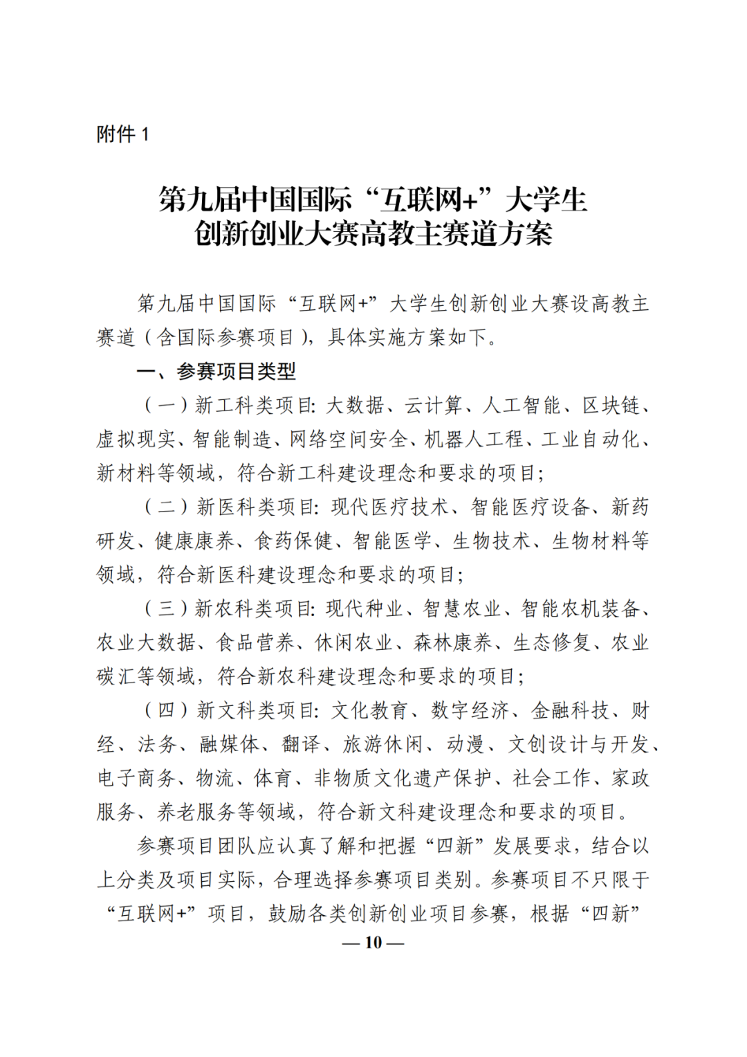
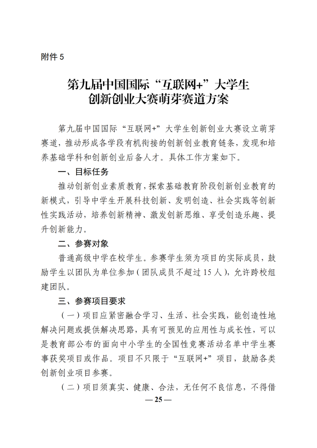
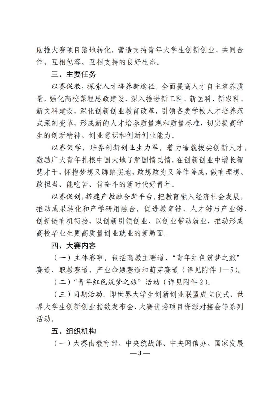
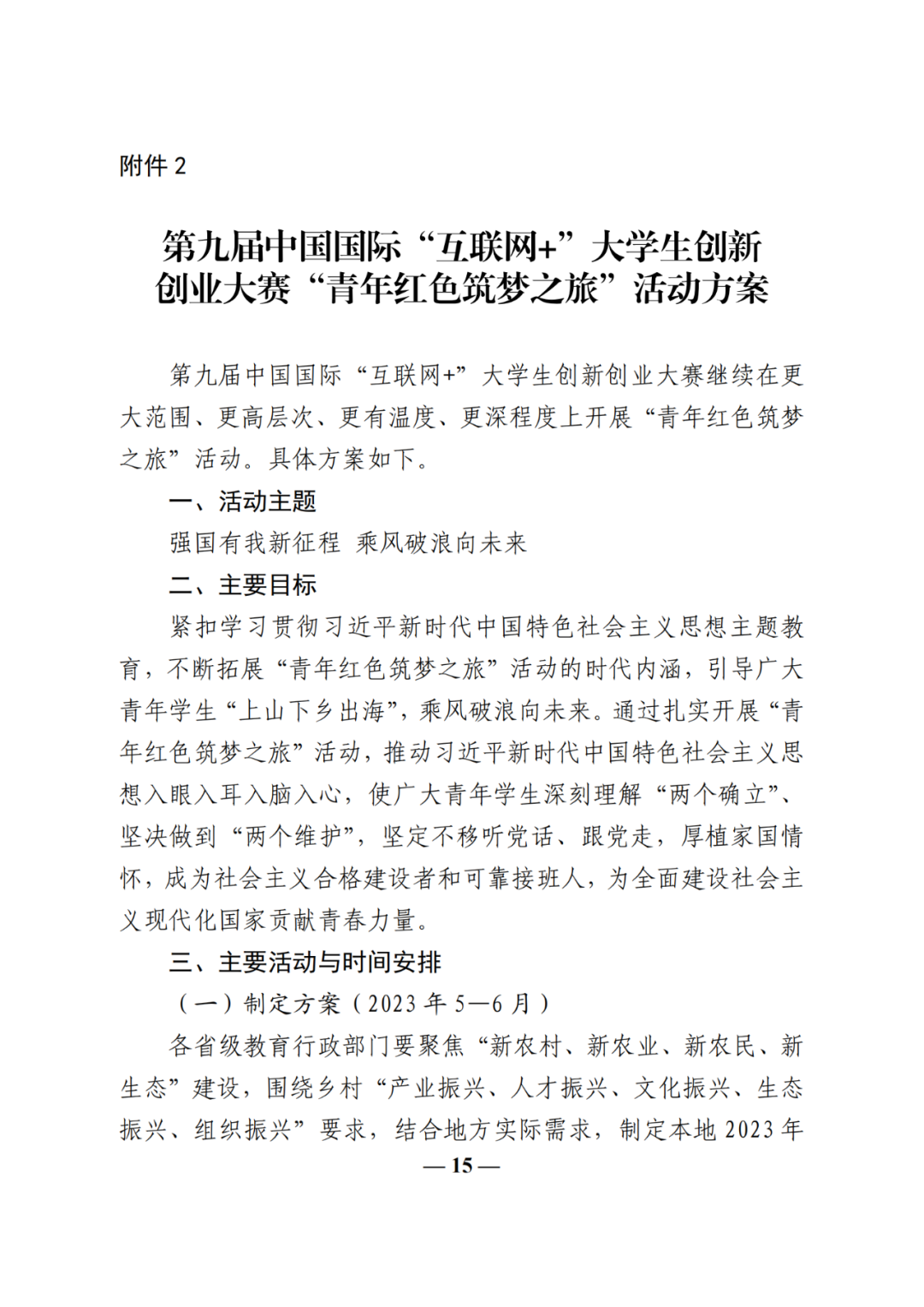
教育部关于举办第九届中国国际 “互联网+”大学生创新创业大赛的通知

发布日期:2023-06-01 16:03 浏览量:

1610743285617f62443c6fb0610140cf_14-23060516194CK.png

88c90f169dfb3d7987820ee9804a4910_14-23060516195IY.png

eaca95af3b9c605174368716d4c0e9ce_14-230605162003210.png

dea13a18d02b2eb38e0ceecaead5f399_14-230605162012G7.png

73dd2878e641528f40f4eb3ac467328a_14-230605162020425.png

27252354a951c30ba2451a3d52607992_14-23060516202X26.png

fcc0b62dfdb43f4fe4cce5c5d22e13d1_14-23060516204L20.png

312951eb27345b4b27066a56a30b240c_14-2306051620533O.png

b01bacd6ffb6b2633f223a51e9aa2044_14-230605162100253.png

ee2be4397990e099dd5f8d8304b9ee9d_14-230605162106337.png

e754a8e59476707b355249ae9a7d3cf3_14-230605162113563.png

88d3fb54ed916eead8a5611b16b7d5c7_14-23060516211X94.png


2cb5b3336333f350a4cf5a5bfd4111f6_14-230605162125132.png

d8a29e6e4be7861541c63059e971710d_14-230605162130139.png

40266a1d54d6823a4df5c8956a7642fb_14-23060516213SG.png

c935352465c1e50b39fad91bf3e4ef50_14-23060516214AF.png

f3976410e7e7bd8ebfc51a7eb4642bac_14-230605162153255.png

cbbdf5087a124810d2cb050fb5db2a6c_14-23060516220J43.png

646f07ea11765cdf93e82e708895db20_14-230605162214a7.png

c149eb0f9266793f522aaacc6e5ed3ec_14-230605162230609.png

153581d93ce0cd90697d15bff0b3215f_14-23060516223OF.png

0d30d2f0179792fbe06dfd345121e86b_14-2306051622445V.png

9d2b22221e40c79c0f67631830fe8d99_14-230605162251928.png

9d5b188ac8cb0838f27851fac2831bbb_14-23060516225G02.png

b22a11ddc3b168d603651ef1d64f29b3_14-230605162304157.png

287dfdff109043dff662e67142cd568c_14-230605162310R4.png

251515e0b9ba1d1d6a65a00ab88f827d_14-23060516231BC.png