目录

一、创新创业教育通识课程升级版《创新思维训练》
(一)课程性质与任务
为贯彻落实国发〔2018〕32号国务院【关于推动创新创业高质量发展打造“双创”升级版】的意见,学校创新创业教育要满足企业转型升级及区域经济快速发展对创新创业型人才的需求,继续深化创新创业内涵建设和持续特色引领学校的“双创”的建设目标,以标准化课程为核心,以个性化课程为拓展,满足线上线下混合式学习需要,提升学生创新思维的能力和水平。
1.基本信息。
课程类型:线上线下混合课程
适用对象:在校大学生
开课时间:第一学期开设
学时安排:总学时32学时,理论学时9,实践学时23
2.课程性质。
《创新思维训练》课程是各专业学生必修或限定选修的创新创业升级版通识课程(公共基础课程)。学生通过学习本课程,能够激发学生的创意,培养学生的创新思维方式,提升学生的创新思维能力。
3.课程任务。
全面贯彻党的教育方针,落实立德树人根本任务,满足国家创新型发展战略及创新型企业对人才培养的要求,按照各专业对创新型人才的培养标准,通过大量的课上课下、线上线下的的创新活动训练,有效激发学生的创新意识,培养和提升学生的创新思维能力,熟练掌握常用创新工具、方法与技巧,使学生成为创新能手、成为创新型人才,为就业、创业奠定基础。
(二)课程目标
课程目标是通过理论知识学习、技能训练和综合应用实践,使学生的创新思维能力和水平应用得到全面提升。本课程通过丰富的教学内容和多样化的教学形式,让学生重点掌握:
1.激发学生的创新意识和创新热情。
2.熟练掌握创新工具、方法和技巧。
3.聚焦系统性创新思维意识和能力培养,提升发现问题、分析问题、解决问题的能力。
(三)课程结构
根据《创新思维训练》课程目标,确定课程结构与学时安排。
1.课程模块。
本课程安排15个模块:分别是课程导论、认识你的惯性思维、提问、联系、观察、发散、元认知、头脑风暴、思维导图,六顶思考帽、萃智、课程总结等理论模块及世界咖啡与商业综合训练、艺术综合训练、科技综合训练实践模块。课件如下图:
2.学时学分。
《创新思维训练》课程是创新创业教育课程体系的核心课程,是面向全体学生系统开设必修课的首选课程,课程总学时为32学时,2学分,同时支持48学时、24学时的个性教学需求。
课程理论模块建议学时为24学时,实践训练模块建议学时为8学时。各模块具体学时,由各学校、各个专业、根据教育厅有关要求,结合实际情况自主确定。见表1
表1 课程内容、学分学时安排
(四)课程内容设计
课程资源建设:课堂互动、创新训练课内任务、案例分析及推送、课下创新训练与实践、线上讨论及互动。
(五)教学要求与实施保障
《创新思维训练》课程教学要紧扣专业核心素养和课程目标,在全面贯彻党的教育方针,落实立德树人根本任务的基础上,突出创新型人才培养特色,提升学生的创新思维素养,培养学生的创新思维的能力和利用创新工具解决实际问题的能力。
1.教学条件:基于出彩云教学平台的线上+线下混合式教学。具有完备的教学设施与教学条件。
2.教学方法:理论讲授、互动式、项目式、体验式的课堂教学,实行引导式的教学方法。
3.师资要求:必须是经过培训,持证上岗的双创教师。
4.教学资源:整合学校以及社会的教学资源,满足课堂教学。
(六)考核方式和评分方法
1.考核方式:云平台按照课堂表现、团队表现、线上表现、综合训练等模块内容提前设定考核标准,云平台大数据根据学生的学习情况线上动态计算成绩。
2.评分方法。
课堂参与:40%,课堂考勤(10%)+各种课堂互动(20%)+课堂训练(10%)。
团队表现:20%,根据个人在课上和课下的团队中的整体表现互评给出。
线上表现:20%,根据个人在线上的参与积极度,如参与主题讨论时的发帖、被点赞,如课下推送的知识案例阅读情况等由平台自动给出分数。
综合训练:30%,根据3次综合训练的情况获得合理分数,每次10%,以团队参加综合训练时个人成绩为团队成绩分数。如表2
表2 学生成绩设定标准

二、创新创业教育通识课程升级版《创业基础与实务》(一)课程性质与任务
为贯彻落实国发〔2018〕32号国务院【关于推动创新创业高质量发展打造“双创”升级版】的意见,学校创新创业教育要满足企业转型升级及区域经济快速发展对创新创业型人才的需求,继续深化创新创业内涵建设和持续特色引领学校的“双创”的建设目标,以标准化课程为核心,以个性化课程为拓展,满足线上线下混合式学习需要,培养学生的创业意识创业品质,提升学生的创业技能和水平。
1.基本信息。
课程类型:线上线下混合课程
适用对象:高职在校学生
开课时间:建议第二学期开设
学时安排:总学时32学时,理论学时16,实践学时16
2.课程性质。
《创业基础与实务》课程是各专业学生必修或限定选修的创新创业升级版通识课程(公共基础课程)。
3.课程任务。
全面贯彻党的教育方针,落实立德树人根本任务,满足国家创新型发展战略及创新型企业对人才培养的要求,通过大量的课上课下、线上线下本课程学习,让掌握创业的基础理论与实务,帮助学生从全新角度看待和从事创业,更具创新精神,激发学生创业热情,降低创业失败风险。
(二)课程目标
课程目标是通过团队组建,痛点挑战,商业模式设计,MVP思维掌握创业风险,融资与股权设计等理论知识学习、技能训练和综合应用实践,提升学生创业决策综合能力。本课程通过丰富的教学内容和多样化的教学形式,实现:
1.创业决策综合能力提升。
2.掌握反常规、反直觉的创业思维。
3.训练从创业者角度进行思考和行动。
(三)课程结构
根据《创业基础与实务》课程目标,确定课程结构与学时安排。
1.课程模块。
本课程安排15个模块:分别导论与行动思维、团队组建、痛点挑战、共情地图、精益创业、MVP思维、商业模式画布、价值主张、战略规划、资源整合、领导力、病毒营销思维、电梯演讲、股权设计、融资管理等模块。课件如下图:
2.学时学分。
《创业基础与实务》课程是创新创业教育课程体系的核心课程,是面向全体学生系统开设必修课的首选课程,课程总学时为32学时,2学分,同时支持48学时、24学时的个性教学需求。
课程理论模块建议学时为24学时,实践训练模块建议学时为8学时。各模块具体学时,由各学校、各个专业、根据教育厅有关要求,结合实际情况自主确定。见表3
表3 课程内容、学分学时安排
(四)课程资源建设
整合校内外资源,满足教学需求,包括课堂互动、创业训练课内任务、案例分析及推送、课下创业训练与实践、线上讨论及互动。
(五)教学要求与实施保障
《创业基础与实务》课程教学要紧扣专业核心素养和课程目标,在全面贯彻党的教育方针,落实立德树人根本任务的基础上,突出职业教育特色,提升学生的创新意识品质,培养学生的创新创业能力和利用创新工具解决实际问题的能力。
1.教学条件:基于出彩云教学平台的线上+线下混合式教学。具有完备的教学设施与教学条件。
2.教学方法:理论讲授、互动式、项目式、体验式的课堂教学,实行引导式的教学方法。
3.师资要求:必须是经过培训,持证上岗的双创教师。
4.教学资源:整合学校以及社会的教学资源,满足课堂教学。
(六)、考核方式和评分方法
1.考核方式:云平台按照课堂表现、团队表现、线上表现、综合训练等模块内容提前设定考核标准,云平台大数据根据学生的学习情况线上动态计算成绩。
2.评分方法。
课堂参与:30%,课堂考勤(10%)+各种课堂互动(10%)+课堂训练(10%)。
团队表现:20%,根据个人在课上和课下的团队中的整体表现互评给出。
线上表现:20%,根据个人在线上的参与积极度,如参与主题讨论时的发帖、被点赞,如课下推送的知识案例阅读情况等由平台自动给出分数。
综合训练:30%,根据3次综合训练的情况获得合理分数,每次10%,以团队参加综合训练时个人成绩为团队成绩分数。如表4
表4 学生成绩设定标准

三、创新创业教育通识课程升级版《设计思考》
(一)课程性质与任务
为贯彻落实国发〔2018〕32号国务院【关于推动创新创业高质量发展打造“双创”升级版】的意见,学校创新创业教育要满足企业转型升级及区域经济快速发展对创新创业型人才的需求,继续深化创新创业内涵建设和持续特色引领学校的“双创”的建设目标,以标准化课程为核心,以个性化课程为拓展,满足线上线下混合式学习需要,提升学生设计创新能力和水平。
1.基本信息。
课程类型:线上线下混合课程
适用对象:高职在校学生
开课时间:建议第四学期开设
学时安排:总学时32学时,理论学时14,实践学时18
2.课程性质。
本课程是艺术设计专业学生必修课(实践类)或者面向其他专业学生创新创业升级版通识课程的选修课程(公共基础课程)。《设计思考》是一个创意与设计的方法论,为各种议题寻求创新解决方案,并创造更多的可能性。学生通过学习本课程,不仅能够激发学生个人创意,而且要通过跨界合作,以不同的角度,共同产生创意,设计出一个创新的产品或服务。
3.课程任务。
全面贯彻党的教育方针,落实立德树人根本任务,满足国家创新型发展战略及创新型企业对人才培养的要求,按照各专业对创新型人才的培养标准,通过大量的课上课下、线上线下的的创新设计训练,有效激发学生的设计思考,熟练掌握常用创新设计工具包,提升学生设计思考的能力与水平,为客户提供创创造性的解决方案。
(二)课程目标
课程目标是通过理论知识学习、技能训练和自我操作的实践占到80%,掌握以人为中心的设计流程和思维习惯,使学生的设计思考的能力和水平应用得到全面提升。本课程通过丰富的教学内容和多样化的教学形式,让学生重点掌握:
1.使用设计思维5步流程为真实世界的问题提供创造性的解决方案。
2.进行用户访谈和归纳总结,从而发现新的洞见和解决问题的机会。
3.通过原型制作将想法可视可触化,进而通过用户测试发现可实施的潜在方案。
(三)课程结构
根据《设计思考》课程目标,确定课程结构与学时安排。
1.课程模块。
本课程安排15个模块:分别是课程导论、团队组建、移情同理心、用户采访、产品的系统设计、创业团队与先天特质、设计定义、迭代、原型制作、火箭游说、全球创新路演、项目概述、确定理想的用户画像、构思、综述等课程模块,每个课程模块建议2课时,课件如下图:
2.学时学分。
《设计思考》课程是艺术设计专业及创新创业教育课程体系的核心课程之一,是面向全体学生开设选修课程,课程总学时为32学时,2学分,同时支持48学时、24学时的个性教学需求。
课程理论模块建议学时为 24 学时,实践训练模块建议学时为8学时。各模块具体学时,由各学校、各个专业、根据教育厅有关要求,结合实际情况自主确定。见表5
表5 课程内容、学分学时安排
(四)教学要求与实施保障
《设计思考》课程教学要紧扣专业核心素养和课程目标,在全面贯彻党的教育方针,落实立德树人根本任务的基础上,突出职业教育特色,提升学生的设计思考的素养,培养学生的设计思考的能力和利用创新设计工具解决设计过程中的实际问题的能力。
1.教学条件:基于出彩云教学平台的线上+线下混合式教学,具有完备的教学设施与教学条件。
2.教学方法:理论讲授、互动式、项目式、体验式的课堂教学,实行引导式的教学方法。
3.师资要求:必须是经过培训,持证上岗的双创教师。
4.教学资源:整合学校以及社会的教学资源,满足课堂教学。
(五)考核方式和评分方法
1.考核方式。
云平台按照课堂表现、团队表现、线上表现、综合训练等模块内容提前设定考核标准,云平台大数据根据学生的学习情况线上动态计算成绩。最终以团队进行考核,选出不同设计阶段和设计思维心态的最佳小组。
2.评分方法。
课堂参与:30%,课堂考勤(10%)+各种课堂互动(10%)+课堂训练(10%)。
团队表现:20%,根据个人在课上和课下的团队中的整体表现互评给出成绩。
线上表现:20%,根据个人在线上的参与积极度,如参与主题讨论时的发帖被点赞,如课下推送的知识案例阅读情况等由平台自动给出分数。
综合训练:30%,根据3次综合训练的情况获得合理分数,每次10%,以团队参加综合训练时个人成绩为团队成绩分数。如表6
表6 学生成绩设定标准

四、创新创业教育通识课程升级版《发明创造》
(一)课程性质与任务
为贯彻落实国发〔2018〕32号国务院【关于推动创新创业高质量发展打造“双创”升级版】的意见,学校创新创业教育要满足企业转型升级及区域经济快速发展对创新创业型人才的需求,继续深化创新创业内涵建设和持续特色引领学校的“双创”的建设目标,以标准化课程为核心,以个性化课程为拓展,满足线上线下混合式学习需要,提升学生的发明创造专利申请的能力和水平。
1.基本信息。
课程类型:线上线下混合课程
适用对象:高职在校学生
开课时间:建议第三学期开设
学时安排:总学时32学时,讲授学时15,实践学时17
2.课程性质。
《发明创造》课程是各专业学生选修或限定选修的创新创业升级版通识课程(公共基础课程)。学生通过学习本课程,能够激发学生的发明创意,培养学生的发明创造的思维方式,提升学生的发明创造的能力和水平。
3.课程任务。
全面贯彻党的教育方针,落实立德树人根本任务,满足国家创新型发展战略及创新型企业对人才培养的要求,按照各专业对创新型人才的培养标准,通过大量的课上课下、线上线下的的创新活动训练,有效激发学生的创新意识,培养和提升学生的发明创造能力,熟练掌握常用发明、专利创新工具、方法与技巧,使学生成为发明实践操作能手、拥有专利并实现转化。
(二)课程目标
课程目标是通过理论知识学习、技能训练和综合应用实践,使学生发明创造的能力和应用水平得到全面提升。本课程通过丰富的教学内容和多样化的教学形式,让学生重点掌握:
1.选择发明创造的方向。
2.创新思维与发明创造完整的知识结构。
3.发明创造的技能和方法。
4.申请发明专利的方法和流程。
(三)课程结构
根据《发明创造》课程目标,确定课程结构与学时安排。
1.课程模块。

本课程安排15个模块,分别是观念的认知、发明的类型、专利的类型、发现生活中的不方便A、发现生活中的不方便B、简化思维方法A、简化思维方法B、怎样认识创新创业、发明选题1、发明选题2、发明的实践操作、发明中必须了解的、怎样进行发明创造等课程模块。
2.学时学分。
《发明创造》课程是创新创业教育课程体系的核心课程之一,是面向全体学生系统开设选修课程,课程总学时为32学时,2学分,同时支持48学时、24学时的个性教学需求。
课程理论模块建议学时为24学时,实践训练模块建议学时为8学时。各模块具体学时,由各个专业根据教育厅有关要求,结合实际情况自主确定。见表7
表7 内容与学时安排

(四)课程资源建设
整合学校以及社会的教学资源满足课堂教学,包括课堂互动、发明创造训练课内任务、案例分析及推送、课下发明创造训练与实践、线上讨论及互动。
(五)教学要求与实施保障
《发明创造》课程教学要紧扣专业核心素养和课程目标,在全面贯彻党的教育方针,落实立德树人根本任务的基础上,提升学生的发明创造素养,培养学生的发明创造的能力和利用创新工具解决实际问题的能力。
1.教学条件:基于出彩云教学平台的线上+线下混合式教学,具有完备的教学设施与教学条件。
2.教学方法:理论讲授、互动式、项目式、体验式的课堂教学,实行引导式的教学方法。
3.师资要求:必须是经过培训,持证上岗的双创教师。
4.教学资源:整合学校以及社会的教学资源,满足课堂教学。
(六)考核方式和评分方法
1.考核方式:云平台按照课堂表现、团队表现、线上表现、综合训练等模块内容提前设定考核标准,云平台大数据根据学生的学习情况线上动态计算成绩。
2.评分方法。
课堂参与:30%,课堂考勤(10%)+各种课堂互动(10%)+课堂训练(10%)。
团队表现:20%,根据个人在课上和课下的团队中的整体表现互评给出成绩。
线上表现:20%,根据个人在线上的参与积极度,如参与主题讨论时的发帖、被点赞,如课下推送的知识案例阅读情况等由平台自动给出分数。
综合训练:30%,根据3次综合训练的情况获得合理分数,每次10%,以团队参加综合训练时个人成绩为团队成绩分数。如表8
表8 学生成绩设定标准
五、专创融合示范课程开发
(一)专创融合的原则
1.专业课为主原则。
创新创业融入专业课,不管以什么方式融入(教学内容、教学法、教学工具融入),都必须坚持以不降低专业课原有教学要求的原则,永远以专业课的教学为主干,不能舍本逐末,更不能鸠占鹊巢。
2.意识及思维、实践融入原则。
创新创业并不体现为一种知识体系,而更多是一种实践,是一种能力,因此在融入的教学目的上,坚持将创新创业意识、思维及能力培养融入专业课教学,坚持以实践的方式融入,而非创新创业相关知识融入为主。
3.紧密结合原则。
创新创业融入专业课程的任何教学目的和教学内容,都必须以同专业教学内容和教学目的深度结合的方式在课堂内开展,课程教学过程中,不允许出现与专业课无关的单独创新创业教学环节,而应巧妙、灵活、因地制宜地将创新创业思维能力的培养,无缝嵌入原有的专业课教学内容。
4.跨界原则。
创新创业有其联系与发散的本质规律,因此课程内的相关活动应以专业问题或项目为载体,鼓励坚持跨界原则,突破专业内容,通过产业链协同、区域合作、学科交叉等方式,产生多元碰撞、组合,从而开阔学生眼界,强化其创新创业意识。
5.润物细无声原则。
创新创业更多是一种意识、思维和能力,其融入专业课教学有多种方式,因此创新创业融入专业课,并不一定要求有具体的内容体现,而应坚持潜移默化的方式,而体现在专业内容本身的创新创业部分,或教学法(如游戏式教学、项目式教学、问题式教学、反思教学、设计性综合实验教学等对学生创新创业能力的培养)中的相关能力锻炼。
(二)专创融合的方式
1.专业课程教学融入。
这是创新创业融入的主要方式,以原专业教学设计为基础和本源,寻找专业课教学重点和难点,以教学方法更新、信息技术手段提升为手段,巧妙、灵活、无缝地将创新创业内容融入专业教学内容,形成可深度嵌入原教案中的创新创业教学环节(训练项目)。
2.专业实验教学项目融入。
根据原专业课程的重点难点实验实训要求,在关联的部分新设计实验项目,或将原实验项目进行创新创业融入的改造,挖掘原专业课的产学研实践项目,设计出新的面向专业能力及创新创业能力培养的多教学目标实验项目。该实验项目具有综合性、开放性、设计性、创新性和现代信息技术支撑的特点。
3.原专业教学内涵拓展。
设计创新创业融入的专业教学内容时,不仅就专业知识本身进行传授,还可从创新创业教育理念的视角讲解学科的发展,从所授课程中探索挖掘创新创业教育元素。挖掘专业中与创新创业有关的案例。任何专业的起源和发展,都离不开发现和创新,所以,专业本身的发展改革历程,专业的创建、完善和发展历程,都是很好的创新创业案例。同时,对专业课程进行跨课程、专业扩展,以食品专业为例,可进行生物、医药、食品、信息等多专业交叉。
4.第二课堂方式融入。
第二课堂方式融入,包括痛点挑战、设计比赛、基于手机APP的知识挑战、课程知识库碎片化阅读等多种方式,其要点是借助现代信息化技术,包括移动通信、互联网+、云技术、大数据技术等,将以游戏化、娱乐化的方式,将创新创业融入专业课的方式进行颠覆性的革新,既提升了学生学习热情和学习效果,也不增加老师和学生的负担。
如痛点挑战是基于专业课程教学内容及专业课程相关产业的待解决问题(痛点),或该问题分解的子问题,设计为让学生尝试挑战的痛点,结合考核评价权重的改变进行引导激励,在专门的创新赛事平台上提交,促使学生在第二课堂进行挑战,尝试创新,甚至产生创业商机。
(三)专创融合的内容
依据以上原则,确定融入专业课教学的主要创新创业教学内容包括三个部分:创新意识和思维、创业热情与思维、创新创业方法及工具。在专业课教学设计中,将针对性地选择其中部分融入专业课教学,坚持以专业教学为主,不追求融入内容的完善和全面。
1.创新意识、创新思维。
l l 惯性思维认知
l l 远距离联想思维
l l 类比和隐喻思维
l l 组合创新思维
l l 重新定义问题思维
l l 移情思维
l l 想象力
l l 发散思维
l l 好奇心
l l 质疑传统和权威的习惯
l l 坚持和专注
l l 不怕失败的勇气
l l 逆向思维
l l 多角度看待事物思维
l l 元认知思维
l l 提问方式思维
l l 集体智慧思维
l l 收敛思维
l ……
2.创业思维。
l l 团队思维
l l 精益创业思维
l l 行动思维
l l 共情思维
l l 价值主张思维
l l 领导思维
l l 最小可行产品思维
l l 商业模式思维
l l 资源整合思维
l l 营销思维
l l 战略思维
l l 电梯演讲思维
l ……
3.双创工具与方法。
l l 头脑风暴
l l 六顶思考帽
l l 思维导图
l l TRIZ矛盾矩阵
l l 世界咖啡馆
l l 问题风暴
l l 发散画布
l l 减法创新画布
l l 创意激发器
l l 商业模式画布
l l 客户价值主张画布
l l 共情图
l l ……
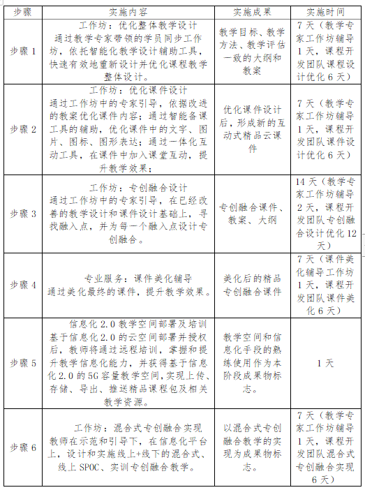
(四)专创融合示范课程开发的实施
1.专创融合示范课程开发的实施步骤、内容、成果及时间。

2.师资培训内容。

(五)专创融合课程开发成果



六、《跨专业双创实践课程》SDG开放创新马拉松挑战赛
(一)《跨专业双创实践课程》解决什么问题
1.课赛分离现象明显,以赛促教、以赛促学、以赛促创效果不突出,课赛融合以跨专业创新创业实践课程的方式进行,具有课赛融合、专创融合、开放交叉、团队学习、产教融合等特色,需要在跨专业的实践教学环节重点加强,赛即是课,课即是赛,实现以赛促教、以赛促学、以赛促创。
2.现有的人才培养模式下,跨界创新人才稀缺,全校范围选课,跨专业组建创新创业项目团队,激发创意、赋能创新,培养学生的创新思维、创业精神、领导力、创造力、行动力、国际视野和团队协作能力,培养一批敢闯会创的跨界创新人才。
3.课赛融合创新工具短缺,教师指导项目经验不足,掌握出彩云平台的创新工具,以课赛融合的方式进行比赛,从培训、诊断、提升三个维度,系统化打磨项目,并在最后面对评委和公众进行方案展示,提升教师的项目辅导水平。
4.缺乏跨专业双创实践的项目化课程,从大赛切入,实现专创融合与课赛融合的内涵建设,建设学校的特色品牌、课程体系、师资队伍、运营能力,助力学校持续领跑创新创业教育。
(二)为什么开设《跨专业双创实践课程》
1.北京人人出彩教育科技有限公司(以下简称人人出彩)专注培育创新人才和创新企业,为院校提供一流的课赛融合的方案设计、课程开发、技术研发和驻校服务。
2.人人出彩和清华大学按照SDG开放创新马拉松挑战赛的赛事流程定制开发的《跨专业双创实践》课程。SDG开放创新马拉松挑战赛由联合国训练研究所UNITAR发起,围绕可持续发展的17个目标,以大规模开放创新赛事活动的方式组织。在中国成立了二十国集团(G20)创业研究中心为主任单位、人人出彩为常务副主任单位的SDG开放创新马拉松挑战赛中国区执委会(简称:组委会)。
3.人人出彩作为SDG开放创新马拉松挑战赛中国区执委会常务副主任,全权负责SDG开放创新马拉松挑战赛在中国的顶层设计、赛项开发、课程开发、出彩云平台开发、讲师培训认证、赛事服务、专家辅导、国际证书颁发等工作。
4.《跨专业双创实践》课程已经在清华大学、南宁职业技术学院等本科和职业院校成功开课。课程体系、师资队伍、运营能力,助力学校持续领跑创新创业教育。
(三)《跨专业双创实践》课程如何实施
1.进入人才培养方案。
建议以开放创新马拉松赛事方式集中开课,2天16课时1学分,作为跨专业双创实践课程,建议在第四或第五学期开课;也可作为全校创新创业大赛普及支持项目产出,每学期举办一次。
2.系统培养指导教师。
学校选拔专业课教师+大赛项目指导教师为课程主讲教师。
(四)《跨专业双创实践》课程的部分案例
Hack1 智慧城市分赛场获奖团队
Hack10 重塑教育&共建未来分赛场获奖团队

Hack6 国际公共卫生紧急事件的战略传播分赛场获奖团队
Hack2 老龄化与残障人士的健康福祉分赛场获奖团队
(五)《跨专业双创实践》课程指导文件
1.SDG开放创新马拉松挑战赛赛事运营方案。
2.SDG开放创新马拉松挑战赛分赛场信息表。
3.SDG开放创新马拉松挑战赛大赛Logo。
4.SDG开放创新马拉松挑战赛活动宣传品设计。
5.SDG开放创新马拉松挑战赛参赛人员服装设计。
6.SDG开放创新马拉松挑战赛参赛奖品设置。
7.SDG开放创新马拉松挑战赛主讲教师课程大纲。
8.SDG开放创新马拉松挑战赛SDG研习月教研活动设计。
9.SDG开放创新马拉松挑战赛师资备课及运营培训。
10.SDG开放创新马拉松挑战赛24小时流程及教学内容。
11.SDG开放创新马拉松挑战赛主讲教师工作指南。
12.SDG开放创新马拉松挑战赛助教工作指南。
13.SDG开放创新马拉松挑战赛导师工作指南。
14.SDG开放创新马拉松挑战赛导师邀请函。
15.SDG开放创新马拉松挑战赛分赛场评委评分表。
16.SDG开放创新马拉松挑战赛总决赛评委评分表。
17.SDG开放创新马拉松挑战赛参赛选手手册。
18.SDG开放创新马拉松挑战赛出彩云平台。
19.SDG开放创新马拉松挑战赛出彩云平台使用手册。
20.SDG开放创新马拉松挑战赛赛前和赛后问卷。
21.SDG开放创新马拉松挑战赛志愿者工作指南。
22.SDG开放创新马拉松挑战赛参赛选手签到表。
23.SDG开放创新马拉松挑战赛主讲教师、导师签到表。
24.SDG开放创新马拉松挑战赛分赛场奖项设置。
25.SDG开放创新马拉松挑战赛分赛场证书。
26.SDG开放创新马拉松挑战赛总决赛奖项设置。
27.SDG开放创新马拉松挑战赛总决赛证书。
28.SDG开放创新马拉松挑战赛总决赛议程。
29.SDG开放创新马拉松挑战赛UNITAR国际证书。
30.SDG开放创新马拉松挑战赛赛后总结。
31.SDG开放创新马拉松挑战赛比赛汇编。
32.SDG开放创新马拉松挑战赛主流媒体邀约及报道。
33.SDG开放创新马拉松挑战赛赛后数据分析。
七、食品产业跨专业经营决策综合实践
(一)食品产业创新型人才培养现状及存在的问题
1.基于通识教育培养食品产业创新型人才,以通识或选修的方式实现食品产业创新型人才的培养模式在具体实施效果上存在效果不明显,重视程度不够,学生的学习意识和学习成本相对较高等问题。
2.依托项目培养食品产业创新型人才,相对于通识课的另外一个极端思路,在具体实施中由于项目的实战性和现实性,往往与教学的要求相背。
3.通过模拟实习培养食品产业创新型人才,大多注重岗位和企业业务流程的实践,在解决问题能力、创新能力和经营决策能力方面缺乏针对性训练,存在跨专业的“跨度”不够的问题。
(二)开拓食品产业创新人才培养新思路
1.经营决策综合实践目标定位为食品产业创新人才培养、手段定位为食品产业学生跨专业综合实训、特色定位以食品产业学生为核心,以食品产业的企业真实发展规律为原型,推动产教创落地、落实。
2.聚焦食品产业创新型人才培养,开展培养需求分析和学情分析,注重教学实施,逐步迭代积累和实施个性化定制,打造符合学情、校情的食品产业创新型人才培养体系。
3.利用先进信息化技术将教学内容设计、教学组织管理交由软件平台支撑,建立协同工作的教学团队,发挥教师主导和学生主体的教学模式价值,结合教学环境和场景实施场景化教学。
4.从食品产业人才需求出发,以典型食品企业为模型设计教学内容,基于工作过程模拟实施理实一体的教学。 
(三)经营决策综合实践课程的创新
1.在复杂多变的经济环境与涉世未深的大学生之间搭建理性与人性的桥梁,面向食品产业的学生开展产教创三位一体的跨专业综合实训。
2.以企业发展的基本规律为支点,开展企业模拟经营实战,撬动产教深度融合瓶颈问题。
3.以处理不确定性食品产业问题和创新创业能力为核心,将食品产业企业发展的客观规律融入学生实践教学环节。
4.充分发挥信息技术的便捷性优势,提升教学内容设计与组织管理效率;以趣味性激发学生学习内驱力,提升教师育人成就感。
(四)预期收益
1.学生收益。
经营决策综合实践课程构建了一个专业融合、学科交叉的全新教学模式,实现理论与知识的跨越,思维与动手能力的跨越,拓展学生知识结构、改善学生思维体系,扩展学生视野和实践能力,提高学生发现问题、提出问题、解决问题的能力,提高学生的创新思维与创新能力。
l 拓展学生的知识结构
l 改善学生的思维体系
l 激发学生的创新潜质
l 实施专业的应用实践
2.学校收益。
经营决策综合实践课程的实施是院校人才培养模式创新的着力点,是满足时代发展对食品产业创新人才需求的重要抓手。
l 帮助院校搭建校内实习、大型虚拟仿真、综合性跨学科食品产业人才培养基地。
l 为院校综合类课程、大规模课程建设和教学质量提升提供落地样例。
l 将职业素养、食品行业企业认知和食品企业管理意识植入到每个学生。
l 为院校精品课程、金课建设提供可复制的基础。
3.其他收益。
l 产研教研
食品产业和企业当前有很多创新领域,该项目所对应的课程、教学平台具有很强的动态性和可变性,教学构建的仿真场景非常适合作为食品产业的产学研创新的实验田,课程构建的教学方式和培养模式非常适合做新食品产业创新型人才培养的处女地,项目可以用于开展横向课题、专题科研和教学科研。
l 社会服务
经营决策综合实践课程课程是食品产业创新型人才的培养基地,亦可开放面向食品产业进行培训和食品企业进行内训。新颖的教学方式、丰富的教学内容和仿真的场地环境,在院校教学之余,面向社会开放,构建线上教学平台和线下培训空间,服务区域产业发展和企业,发挥社会服务职能。
大二开课,必修,48课时,3学分。


八、双创大赛项目创新冲刺
(一)什么是双创大赛项目创新冲刺
创新冲刺(Design Sprint)是一套源自于硅谷的、用于解决创业项目的重大、关键、棘手难题的团队创新方法论。《双创大赛项目创新冲刺》是依据创新冲刺原理,为创业项目打磨开发的一门可高效辅导项目、支持比赛的国际前沿课程。
参加《双创大赛项目创新冲刺》课程的项目团队不是在培训、听讲座、大赛规则解读,而是项目团队在一起解决项目的真实问题,团队成员在教练的指导下以平常10倍的效率开展项目的实际工作。
参加《双创大赛项目创新冲刺》课程,按照下图所示的四个阶段,每期课程遴选参赛项目团队一起进行项目打磨。
(二)为什么要参加双创大赛项目创新冲刺
1.解决真实问题:《双创大赛项目创新冲刺》课程能够帮助项目团队高效、科学的解决市场痛点、产品研发、市场营销、商业模式、团队组建、股权设计等问题。
创新冲刺最初起源于谷歌,它几乎被用于谷歌的任何创新项目:从搜索引擎到电子邮箱,再到无人驾驶汽车。这套方法已经普遍应用在顶级互联网公司及世界500强当中,解决企业面临的关键、重大、棘手难题。

2. 提高项目打磨效率。
《双创大赛项目创新冲刺》课程能够用科学的流程和方法论提升项目团队10倍的工作效率。
3. 优化项目方案。
《双创大赛项目创新冲刺》课程不仅能够解决具体问题,而且能够进一步帮助项目团队验证解决方案是否可行,从而极大地节约时间、人力、物力、财力!
4. 培养大赛指导教师。
《双创大赛项目创新冲刺》课程用1个月时间能够把学校大赛指导教师培养成辅导项目的冲刺教练,授人以渔,为学校教师赋能。
(三)《双创大赛项目创新冲刺》课时安排

(四)成果展示
2021年06月23日,“漯河食品职业学院创新创业冲刺工作坊”在漯河食品职业学院举行,本次公开课由漯河食品职业学院、北京人人出彩教育科技有限公司,共同举办。由Venture Sprint 创始人,北京人人出彩教育科技有限公司首席讲师姚瑞军主讲。
如果你是CEO,
公司出了特别严重的问题,
你要怎么处理?
把各部门负责人叫过来问责,
一起开会布置工作计划,限期改正?
NO!
这是常规的做法。
看看谷歌是怎么做的?
没有开任何的会议和沟通,仅是把自己的疑问和结果贴在谷歌人员经常沟通的白板上,第二周,他们的五个员工自发组成一个小组,利用业余时间提供了一些解决方案,包括模型,连接和测试结果,这个方案就是谷歌收入最重要的Adwords引擎的收入的结果。仅在2016年它的广告收入额是794亿美金,是第二名的近三倍。
由此,谷歌研究和总结了一套由复合背景精英小团队,激素解决方案问题的创新创业方法论——创新冲刺。


【Day1:整体规划】
1.设定长期目标和定义短期挑战。
2.用户思维,从用户角度出发去考虑问题。
3.HMW’s----新的集体沟通方式。
一小时的会30分钟开完,甚至可以压缩到15分钟。我们会用一个方式把痛点和障碍转换成问题。这个过程中,这个问题既不要太广,也不要太窄,然后贴到墙上和大家分享,这个会最大程度消灭你们对于信息的断层。
【Day2:草绘:组合化的创新思维,跨界出奇迹】
第二天绘制解决方案的过程中,我们要不断的参考本行业,相关行业,甚至完全不相关行业的解决方案。不断的在跨界的动作中汲取营养。
【Day3:决定】
评估每一个解决方案,然后决定哪一些最有可能助你实现长期目标。将在草图中选出优胜者,编进原型分镜头脚本中:形成一个步步为营的原型制作计划。
日常选择流程:方案-批判-方案-批判
冲刺选择流程:方案-评优-决定,反常但高效。
【Day4:路演评比】
大家把这几天的收获总结路演。

创新冲刺的其他细节
1.频繁和急促的时间限制,缩短开发时间。
2.快速出结果,高频迭代,永远做投入产出比最高的事。
3.永远做投入产出比最高的选择。与其投入更多时间去发掘那剩余的15%,不如先修改85%问题后再做一轮测试。
4.组建复合背景的精锐小团队,5到7个人效果最好。
5.解决核心要害问题:产品、营销、管理。
课程结束后进行了精彩讨论:
"大众创业,万众创新"是现时代关注的重点,更是创新发展理念的生动实践。随着创新改革发展实施,创新创业教育已成为高校教育教学改革的热点。"创新创业工作坊"作为一种新型的人才培养模式,是一种集创意、创新、创业为一体的复合平台,以培养学生的创新思维、动手能力、科研水平和综合素养为目标的新型实践基地。
同学们跟着教练的思路,积极的想办法、想流程、算利润。
遇到问题大家都积极主动的和老师、同学、教练交流。



整场活动历时3天半的时间,参与团队共8个,大家对学习创新方法论的反馈非常积极和热烈。
将创新冲刺方法真正的融入到团队日常工作中,提升工作效率,是在场每一个团队的愿景。期待有更多的创新团队参与到创新冲刺的学习当中来,一起加油!
本次公开课由漯河食品职业学院、北京人人出彩教育科技有限公司,共同举办。

学校官方微信
学校官方微博