各部门、系部:
为进一步激发我院学生创新创业热情,提升师生的创新创业意识和能力,提高创新创业项目的数量和质量,切实以创新引领发展,创业实现未来。经研究,决定举办2022年“互联网+”大学生创新创业大赛(校赛)。现将有关事项通知如下:
一、大赛主题
创新引领发展,创业实现未来
二、大赛目的与任务
(一)以赛促教,探索线场人才培养新途径。
全面推进学校创业引领线场模式改革,通过把企业生产资源转化为教育资源,把教育资源转化为人力资源,将职业教育融入经济社会产业发展之中,培育食品特色创新创业人才,切实提高学生的创新创业意识和能力。
(二)以赛促学,培养创新创业生力军。
企业导师、学校导师和全校学生以组建团队,通过完成合作企业发布的创新创业项目,激发全院师生的创造力,激励食品学院学子扎根中原大地、服务中原经济,在创新创业中增长智慧才干,把激昂的青春梦融入伟大的中国梦,努力成长为德才兼备的技能型创新创业人才。
(三)以赛促创,搭建产教融合新平台。
推动校企合作科研成果转化,促进教育链、人才链与产业链、创新链有机衔接,以创新引领创业、以创业带动就业,努力形成毕业生高质量创业就业的新局面。
三、大赛报名
参赛团队通过登录“全国大学生创业服务网”(cy.ncss.cn) 进行报名,报名系统开放时间截止至至2022年6月10日。
四、工作要求
(一)高度重视
“互联网+”大学生创新创业大赛是展示和检验williamhill英国官网创新创业教育成果的一项重要举措各系部要积极动员学生和具有竞赛指导经验的教师投身到“互联网+”创新创业大赛中,培育一定数量的高质量创新创业项目,实现williamhill英国官网在省赛、国赛的新突破。
(二)广泛宣传
各系部要广泛动员广大教师依托合作企业优势、专业优势吸纳优秀学生组建团队,组织创新创业导师切实做好参赛团队的指导工作,为学生参加大赛创造良好的环境和平台。
(三)研创融合
依托学校中标检测、大匠烘焙、大树食品等各级科技创新平台充分挖掘科研优势和已有成果,真正打造出有技术、有产出、有市场的落地项目,坚持以赛促教、以赛促学、以赛促创,推进研创融合,加强科研反哺教学工作,提升大学生创新创业实践质量,提高创新创业人才培养水平。
(四)精心组织
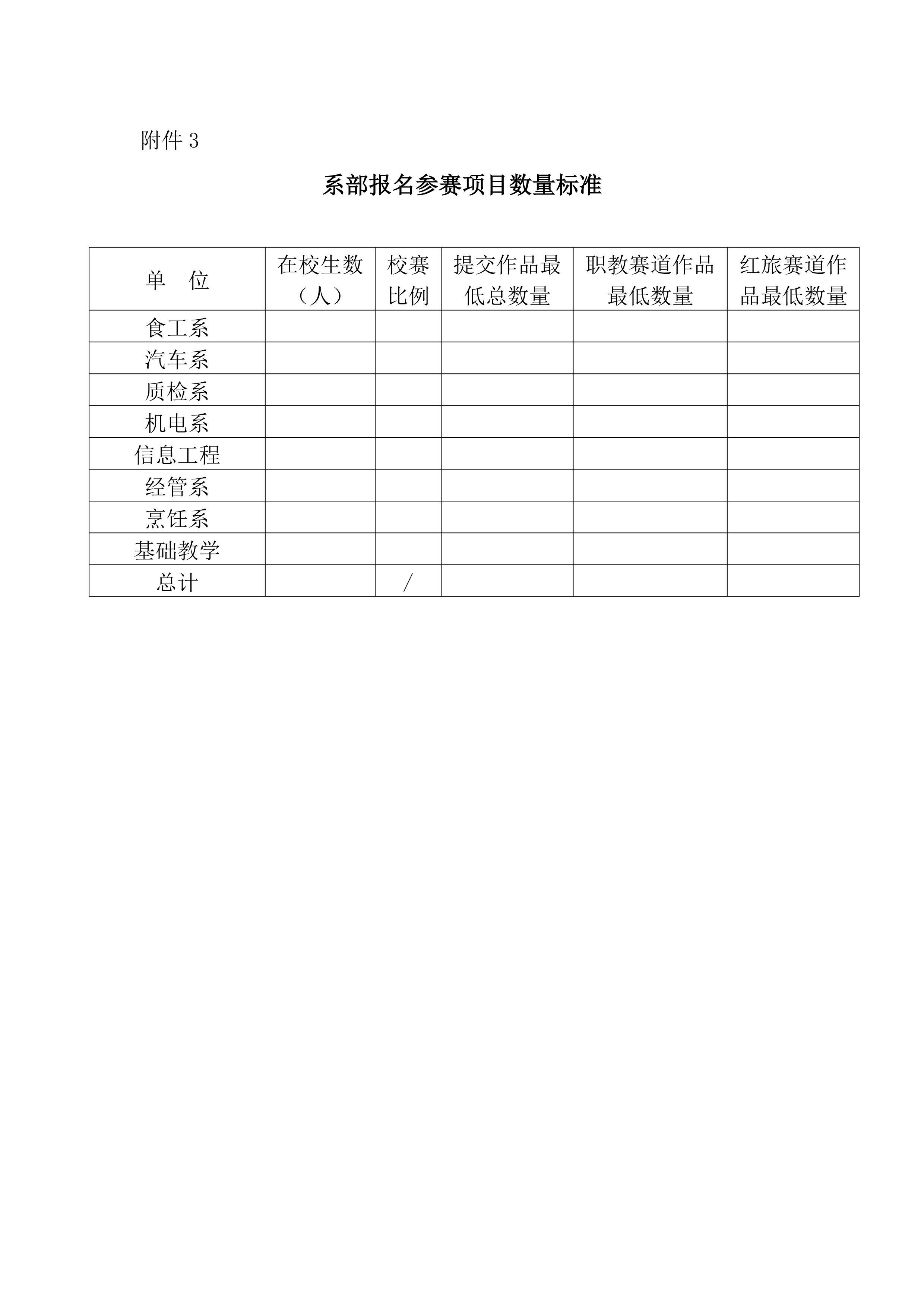
各系部(主任)亲自挂帅,成立工作领导小组,指定专人负责本系部赛事组织、协调和实施,并将工作小组及联络人名单于2022年6月7日前报创新创业学院。各系部提交的创新创业项目必须报名参赛,且报名参赛项目数量应不低于最低要求(见附件4)。
(五)创新创业学院于伟华院长统筹校赛整体工作。为做好系部的服务配合工作,创新创业学院人员分包各系部做好服务和配合。
单 位 | 服务人员 | 联系方式 |
食品工程系 | 王景 | 15139519021 |
汽车工程系 | 于二茂 | 13343671972 |
质量检测系 | 于二茂 | 13343671972 |
食品机械系 | 卫立飞 | 13603859377 |
信息工程系 | 汪俊杰 | 15893963982 |
经济管理系 | 朱晓琳 | 15670581106 |
营养烹饪系 | 朱新丽 | 15539545559 |
基础教学部 | 王景 | 15139519021 |
五、赛道及参赛项目要求
参赛团队可参加职教赛道、高教主赛道和“青年红色筑梦之旅”赛道3项主体赛事,主体赛事及参赛项目类型要求见附件。参赛项目不只限于“互联网+”项目,鼓励各类创新创业项目来源合作企业,扎根于线场,挖掘更多服务线场合作企业创新创业的参赛项目。
系别 | 要求校级项目 | 要求重点项目 |
食工系 | 260个 | 2个 |
汽车系 | 150个 | 1个 |
质检系 | 260个 | 2个 |
机电系 | 200个 | 1个 |
信息工程 | 260个 | 2个 |
经管系 | 260个 | 1个 |
烹饪系 | 150个 | 1个 |
基础教学 | 150个 | 1个 |
六、赛程安排
本次大赛由创新创业学院(大学生创新创业中心)承办。大赛设立评审专家组,专家组由企业创始人和创新创业导师组成,具体负责参赛项目的评审工作。
大赛采用系部初赛、校级复赛、省级复赛和国赛四级赛制。系部网络初赛由系部自行组织,并按照推荐排序上报参赛项目汇总表,学校根据实际参赛作品数量及各系部推荐排序确定进入学校网络评审环节的参赛作品。评审专家组通过网络评审,遴选出若干个项目进入学校决赛。
(一)系部初赛(6月10日前完成)
各系部按照《系部报名参赛项目数量标准》(附件4)自行组织学生报名项目,待“全国大学生创业服务网”报名系统开放后,组织学生在系统里填报。指导教师按报名学生所在系部参赛,已毕业五年内学生到毕业前所在专业当前所属学院参赛,未参加系部初赛和网络评审的项目不得直接参加决赛。
所有参赛项目由各系部自行组织初赛,遴选、推荐排序。系部需将推荐排序后的《漯河食品职业学院2022年“互联网+”大学生创新创业大赛参赛项目汇总表》(见附件4)、参赛项目计划书(见附件5)、路演PPT和VCR视频(1分钟)等材料电子版打包发送至3079553135@qq.com邮箱(注:每个参赛项目放入到一个文件夹中,并按照“汇总表中序号-项目名称”的规则命名),压缩包命名为:系部名称-“互联网+”创新创业大赛参赛作品;《漯河食品职业学院2022年“互联网+”大学生创新创业大赛参赛项目汇总表》纸质版一份签字、盖章交行大学生创新创业中心办公室。
(二)校级初赛(2022 年 6 月上旬)。各学校校赛的比赛环节、评审方式由各院校自行决定,校赛组织须符合属地常态化疫情防控要求并制定应急预案。遴选出优秀项目推荐参加省赛(推荐项目应有名次排序,供省赛参考),时间不得晚于 6 月 10 日。
7 月 31 日之前,各学校还可继续发动学生报名,申报数量将作为评选省级优秀组织奖的参考之一。
(三)省级复赛(2022 年 6 月中下旬)。组委会根据各院校推荐参加省赛项目情况,由专家委员会依据全国大赛评审规则(可登录“全国大学生创业服务网”http://cy.ncss.org.cn 查询), 对参赛项目进行网络评审和现场评审,评选省级获奖项目,确定参加国赛集训项目。具体安排另行通知。
(四)国赛前集训(7 月—8 月)。根据教育部分配名额和省级复赛结果,按照 1:1.5 遴选确定参加国赛集训项目,成立专家组负责参加国赛项目的省级集训指导工作,对参加国赛集训项目进行路演评审,最终确定参加国赛项目。具体安排另行通知。
七、奖项设置
一等奖1项,奖金3000元;二等奖2项,奖金1000元;三等奖3项,奖金500元;优秀组织奖若干。
附件:
1.职教赛道方案
2.“青年红色筑梦之旅”赛道方案
3.系部报名参赛项目数量
4.漯河食品职业学院2022年“互联网+”大学生创新创业
大赛参赛项目汇总表
5.2022年漯河食品职业学院“互联网+”创新创业大赛商业
计划书














学校官方微信
学校官方微博