williamhill英国官网
|
学校官方微信
首页
工作动态
就业政策
就业指导
众创空间
招聘单位
招聘单位
首页
>
就业创业
>
招聘单位
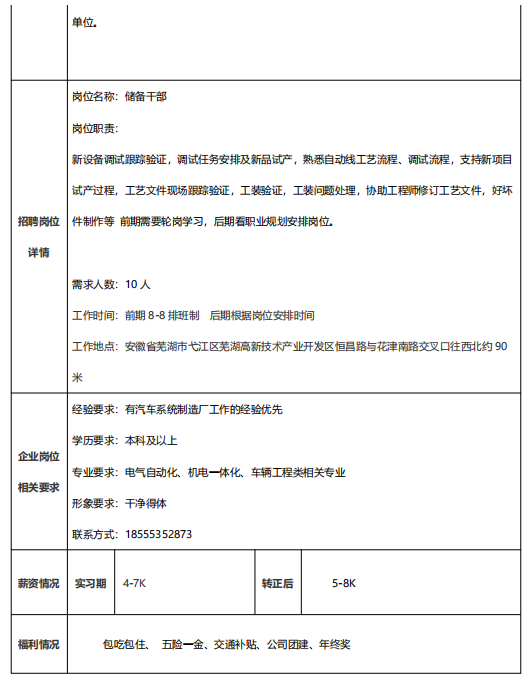
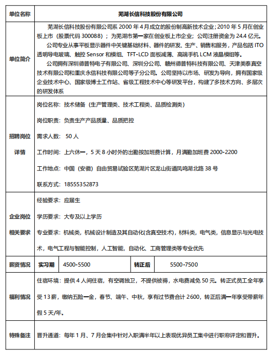
博耐尔汽车电气系统有限公司 芜湖长信科技股份有限公司招聘简章
发布日期:2025-03-25 09:03
浏览量:
上一篇:
@毕业生 本周三、周五两场双选会!河南神火煤电股份有限公司、
下一篇:
芜湖映日科技股份有限公司 安徽中电兴发与鑫龙科技股份有限公司
就业创业指导中心
williamhill英国官网
就业创业
教研科研
人事处
校园文化
学校要闻
院部动态
校企合作
推荐阅读
胖东来发布最新招聘公告
查看详情…
职引未来 职在河南——退役军人专场金秋招聘活动即将举办
查看详情…
郑州电子信息职业技术学院公开招聘教师
查看详情…
友情链接