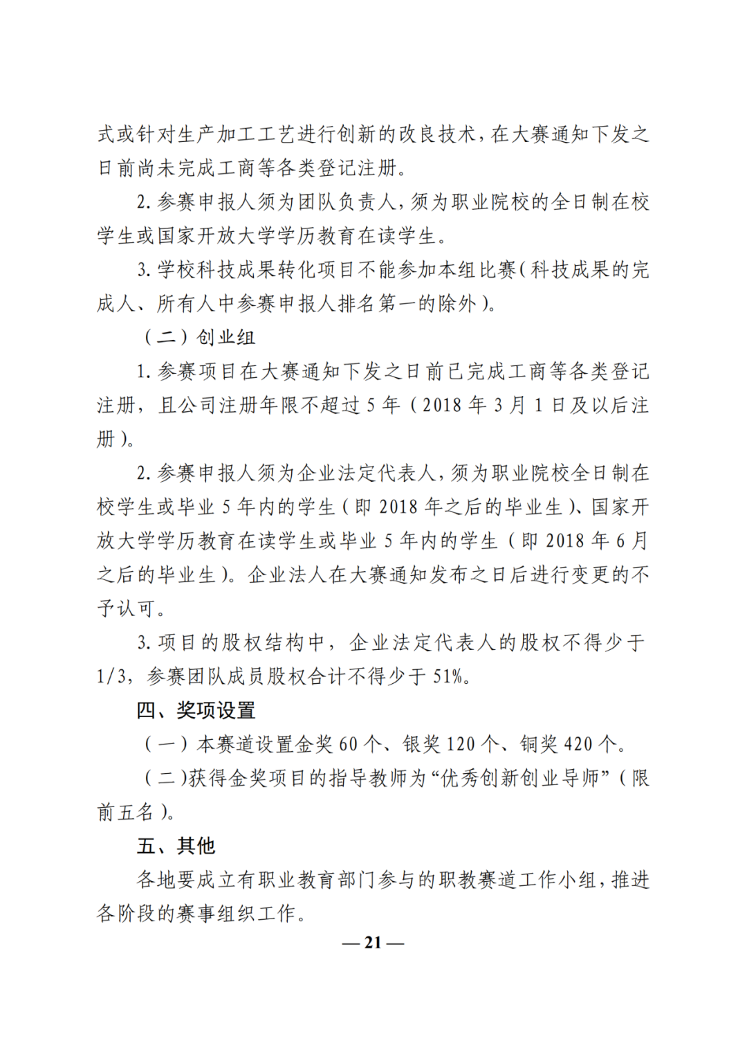
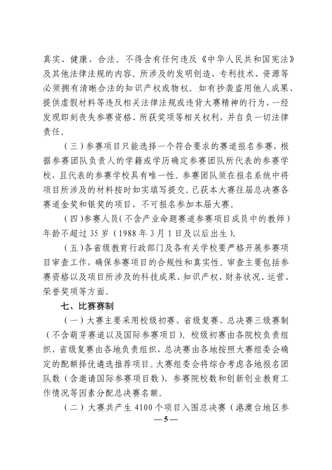
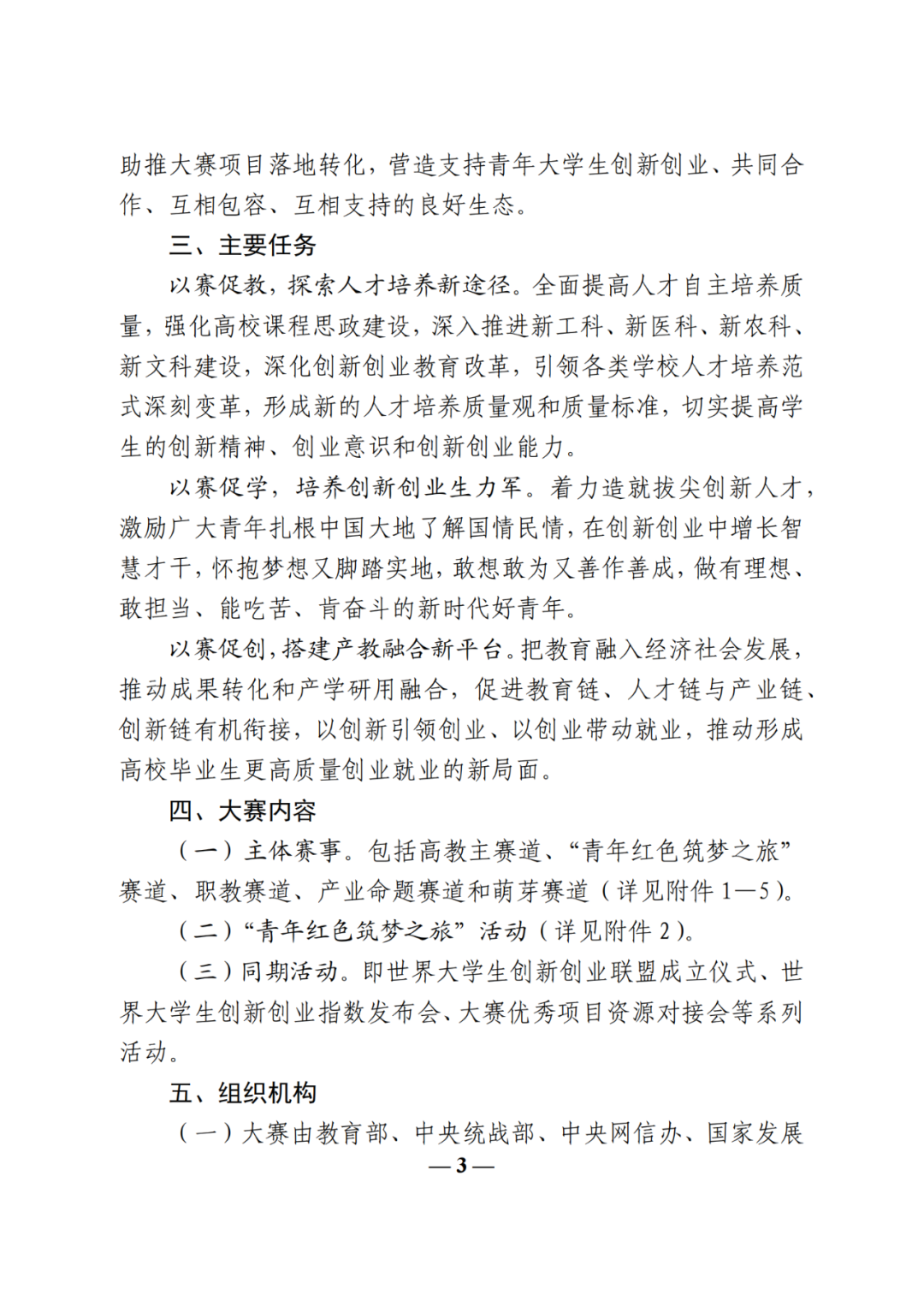
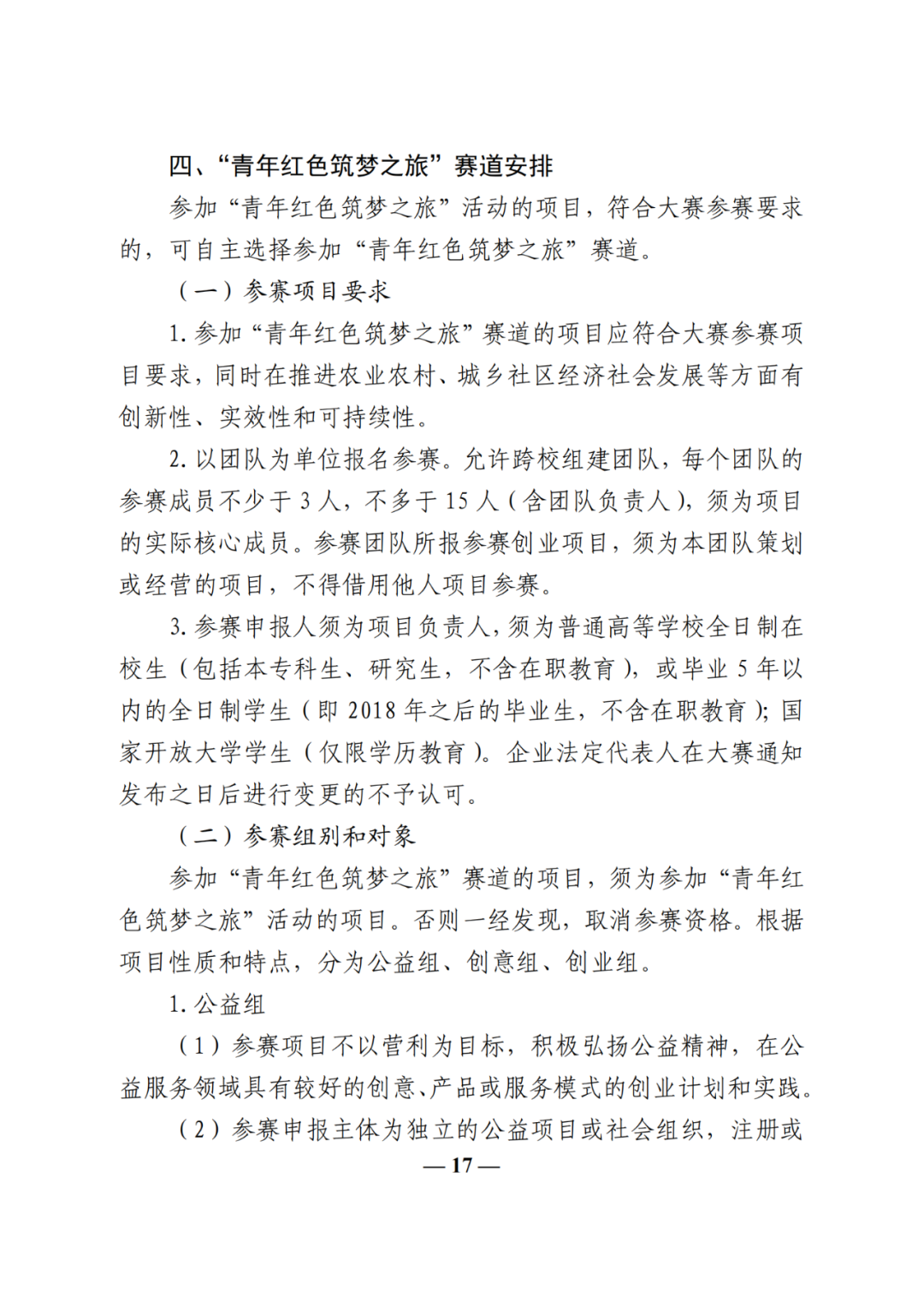
当前位置: 首页 > 就业创业 > 就业政策

字体: [ ]

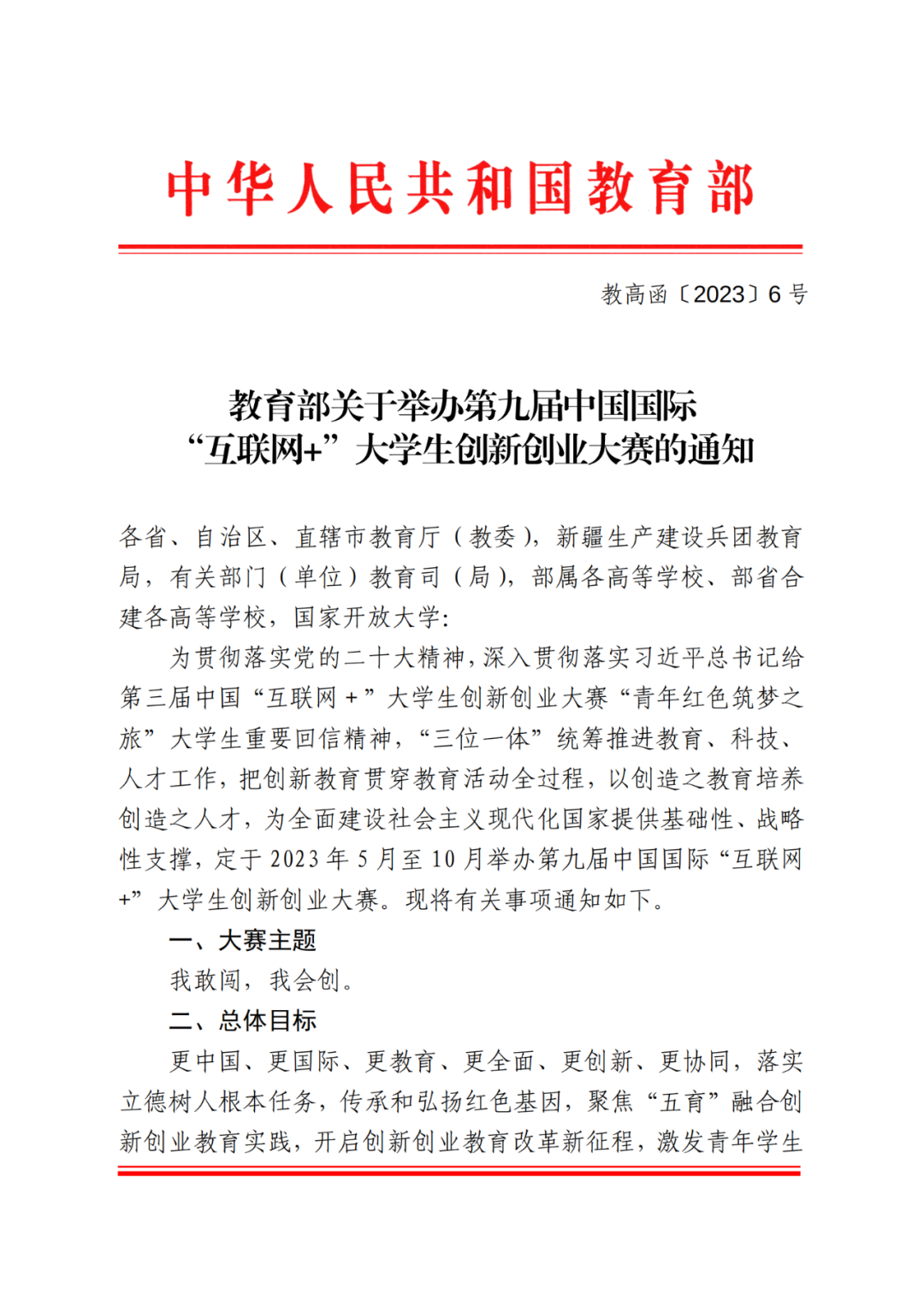
教育部关于举办第九届中国国际 “互联网+”大学生创新创业大赛的通知

发布日期:2023-06-01浏览量:

001.png

002.png

003.png

004.png

005.png

006.png

007.png

008.png

009.png

010.png

011.png

012.png

013.png

014.png

015.png

016.png

017.png

018.png

019.png

020.png

021.png

022.png

023.png

024.png

025.png

026.png

027.png


上一篇:福建省“三支一扶”招募1092人!本专科均可!报名截至5月3
下一篇:【转发】@毕业生, 6月28日百日冲刺——离校未就业毕业生线